powermill 2020四轴五轴编程高级实例教程精控刀轴边界规避碰撞

powermill 2020四轴五轴编程高级实例教程-cnc自学网
powermill 2020四轴五轴编程高级实例教程精控刀轴边界规避碰撞
此内容为付费资源,请付费后查看
38
限时特惠
99
付费资源

🔥 实战痛点解析

在多轴加工领域,新手最容易在刀轴控制上栽跟头。不是干涉报警,就是过切废料,更别提复杂曲面零件的刀路优化,效率低、表面质量差是常态。特别是面对像锥齿轮、单叶片这类异形件,如何精准设定刀轴,规避碰撞,实现高效且高质量的联动加工,是横亘在许多编程员面前的硬坎。很多时候,一套程序跑下来,不是机器震动大就是刀具磨损快,究其根本,还是对刀轴的理解和应用不到位。

📚 教程核心价值

硬核要点:本教程直击Powermill四轴五轴高级编程痛点,深度剖析多轴机床对刀与刀轴精讲,涵盖垂直、前倾、侧倾及刀轴限界、光顺等核心技巧。通过大型锥齿轮、特殊单叶片模型等商业级实例,带你攻克五轴定轴结合工艺、多面联动加工难题,彻底掌握复杂曲面刀路优化,助你成为独当一面的资深编程工程师。

教程深度:高级实战 软件环境:Powermill 2020
资源容量:9.36 GB 适合人群::资深编程员、高级数控技师、多轴机床操作员
⚠️ 排坑避雷:本教程基于 Powermill 2020 录制,请确保电脑安装了同等或更高版本的软件,否则将无法打开练习图档!

📋 完整实录目录

📋 完整教学大纲 (共 55 节)

温馨提示:框内可上下滑动查阅全部目录

01. 01
02. 01
03. 01
04. 01
05. 01
06. 01 四轴加工介绍和对刀
07. 02 五轴加工介绍(常见三种)
08. 03 三种结构机床的对刀方法
09. 04 刀轴精讲-垂直、前倾、侧倾
10. 09 刀轴精讲-刀轴限界、刀轴光顺
11. 10 九种刀轴 整体混讲(重点)A
12. 10 九种刀轴 整体混讲(重点)B
13. 11 SWARF精加工-在多轴的应用
14. 13 螺旋精加工-在多轴的应用
15. 14 流线精加工-在多轴的应用
16. 15 曲面精加工-在多轴的应用
17. 16 参考线精加工-在多轴的应用
18. 17 点投影精加工-在多轴的应用
19. 18 直线投影精加工-在多轴的应用
20. 19 曲线投影精加工-在多轴的应用
21. 20 曲面投影精加工-在多轴的应用
22. 21 编程过程中导入其他格式图形
23. PM2020 安装视频教程
24. PM2020 大量赠品
25. 四轴实例01-经典3+1刀杆(A轴定轴)
26. 四轴实例02-经典3+1凸轮(Y轴固定)
27. 四轴实例03-T型螺纹
28. 四轴实例04-联动齿轮
29. 四轴实例05-麻花头(变换开粗)
30. 四轴实例06-四轴大力神杯
31. 四轴实例07-花样印章
32. 四轴实例08-圆柱面斜孔
33. 四轴实例09-诱导轮A
34. 四轴实例09-诱导轮B
35. 四轴实例10-三叶螺旋桨
36. 四轴实例11-单叶片总结多种加工方法
37. 四轴实例12-精美花瓶模型
38. 四轴实例13-多轴开粗的备选
39. 四轴实例14-多轴开粗零件
40. 五轴实例01-五轴大力神杯(四轴五轴过渡)
41. 五轴实例02-五轴倒扣(负角度加工)
42. 五轴实例03-冠军奖杯(五轴刻字)A
43. 五轴实例03-冠军奖杯(五轴刻字B)
44. 五轴实例04-基础弯管(详讲)
45. 五轴实例05-艺术酒杯
46. 五轴实例06-基础叶轮(详讲)
47. 五轴实例07-高级叶轮(带分流叶片)
48. 五轴实例08-五轴钻孔
49. 五轴实例09-整合坐标系的实例
50. 五轴实例10-负角度加工零件
51. 五轴实例11-大型锥齿轮
52. 五轴实例12-特殊单叶片模型
53. 五轴实例13-五轴定轴 结合工艺
54. 五轴实例14-多面加工 联动零件
55. 整理图档(额外赠送)
— 目录到底啦,共计 55 个文件 —

📺 实机操作画面预览

刀轴限界 - 四轴加工介绍和对刀 - 高清实录

📸 截图选自: 四轴加工介绍和对刀

五轴定轴 - 五轴加工介绍(常见三种) - 实机演示

📸 截图选自: 五轴加工介绍(常见三种)

锥齿轮加工 - 三种结构机床的对刀方法 - 刀路解析

📸 截图选自: 三种结构机床的对刀方法

单叶片模型 - 刀轴精讲-垂直、前倾、侧倾 - 操作画面

📸 截图选自: 刀轴精讲-垂直、前倾、侧倾

刀轴限界 - 锥齿轮第01节实操 - 操作画面

📸 截图选自: 第 01 节内容

五轴定轴 - 锥齿轮第01节实操 - 高清实录

📸 截图选自: 第 01 节内容

锥齿轮加工 - 锥齿轮第01节实操 - 参数设置图

📸 截图选自: 第 01 节内容

单叶片模型 - 锥齿轮第01节实操 - 实机演示

📸 截图选自: 第 01 节内容

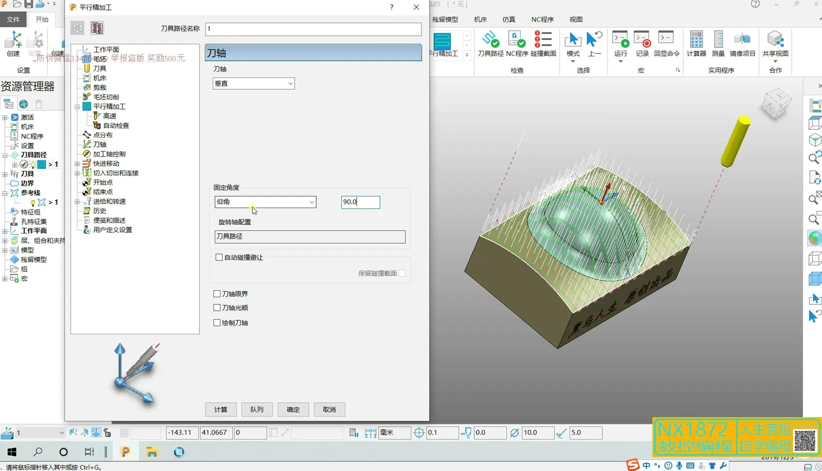
刀轴限界 - 刀轴精讲-刀轴限界、刀轴光顺 - 参数设置图

📸 截图选自: 刀轴精讲-刀轴限界、刀轴光顺

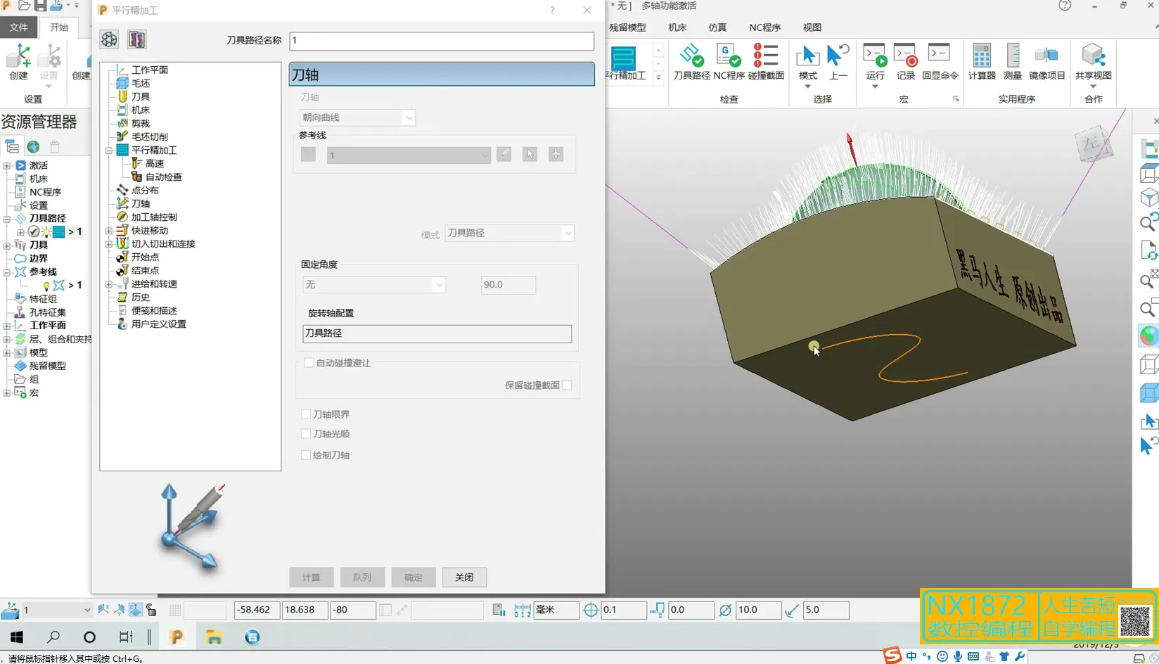
五轴定轴 - 九种刀轴 整体混讲(重点)A - 参数设置图

📸 截图选自: 九种刀轴 整体混讲(重点)A

🛠️ 核心干货提炼

多轴机床精准对刀策略

本环节详细拆解四轴和常见三种五轴机床的对刀流程与方法。掌握不同结构机床的对刀诀窍,是确保后续多轴加工精度和程序安全运行的第一步,避免因对刀误差导致的撞机风险。

刀轴精讲与极限控制

深入探讨刀轴的垂直、前倾、侧倾应用场景,以及刀轴限界和刀轴光顺的实战技巧。这部分内容是解决复杂曲面加工干涉、优化刀路轨迹的关键,能显著提升加工效率和表面质量,告别反复试切。

五轴联动复杂零件编程实战

通过大型锥齿轮、特殊单叶片模型和多面联动零件等商业案例,手把手教学五轴定轴与联动编程工艺。这些实例覆盖了多轴加工中的高难度挑战,让你能举一反三,应对各类异形工件的加工需求。

💡 学习者 FAQ 解答

Q1: 面对复杂的五轴联动零件,如何避免刀具干涉和过切?

A1: 核心在于对刀轴限界与光顺的精准控制。在PowerMill中,通过对刀轴矢量、倾斜角以及安全距离的精细调整,结合仿真模拟,可以有效规避干涉,并通过合理的进刀策略和切削参数减少过切风险。

Q2: 大型锥齿轮和特殊单叶片模型的五轴编程,有哪些独到之处?

A2: 这类零件通常具有复杂曲面和变截面特征。编程时需重点考虑刀具的选择、切削方向的优化,以及如何利用五轴联动实现高质量的曲面光顺加工。对于锥齿轮,齿面啮合精度是关键;对叶片,则要注重翼型曲面的流线型切削。

Q3: 如何在多面加工中实现高效且无缝的联动切换?

A3: 关键在于对坐标系(如工件坐标系、倾斜工作面)的灵活运用和精确定义。结合五轴定轴工艺,通过优化刀路连接方式和后处理设置,确保不同加工面之间的过渡平滑,减少空刀时间,提升整体加工效率。

温馨提醒

本站所有资源都是通过百度网盘下载,请自备百度网盘账号


© 版权声明
THE END
喜欢就支持一下吧
点赞9 分享
评论 抢沙发

请登录后发表评论

    暂无评论内容