Mastercam 2022车铣复合加工教程攻克C轴联动精加工难点

Mastercam 2022车铣复合加工教程-cnc自学网
Mastercam 2022车铣复合加工教程攻克C轴联动精加工难点
此内容为付费资源,请付费后查看
39.9
限时特惠
99
付费资源

(内心OS:作为11年资历的车工老师傅,这Mastercam车铣复合的活儿,讲究的是一个稳、准、狠。尤其C轴联动,新手搞不好就得撞刀,得把关键点拎出来讲清楚。)

🔥 实战痛点解析

很多新手拿到车铣复合任务,面对C轴联动、旋转轴对刀这些活儿,往往手足无措。最常见的就是C轴外形设置不清,导致刀路干涉、过切,甚至直接撞机。再就是复杂曲面的开粗精加工,参数把握不好,要么效率低下,要么表面质量一塌糊涂,白白浪费工时和材料,这可都是真金白银的代价!

📚 教程核心价值

硬核要点:本套Mastercam 2022车铣复合教程,直击C轴联动加工核心,深度解析径向、端面外形及C轴刻字钻孔设置。从多类机床的精准对刀到复杂曲面零件如“大力神杯”、“断臂女神”的开粗与精加工策略,全面攻克实战难题,助你系统掌握高效车铣复合工艺,提升编程效率与加工精度。

教程深度:高级实战 软件环境:Mastercam 2022
资源容量:2.27 GB 适合人群:车铣复合操作员、数控编程师、高级车工、机械工程师
⚠️ 排坑避雷:本教程基于 Mastercam 2022 录制,请确保电脑安装了同等或更高版本的软件,否则将无法打开练习图档!

📋 完整实录目录

📋 完整教学大纲 (共 48 节)

温馨提示:框内可上下滑动查阅全部目录

01. 1_为什么要学习车铣复合
02. 2_常见车铣复合机型和学习指南
03. 3_各类车铣复合机床如何来对刀呢
04. 4_2-1C轴命令-径向外形如何设置使用
05. 5_2-2C轴命令-端面外形设置使用技巧
06. 6_2-3C轴外形设置步骤分解
07. 7_2-4替换轴加工劣势如何解决
08. 8_2-5C轴外形斜插和西莫科仿真软件设置
09. 9_2-6C轴刻字如何巧妙的应用在车铣复合加工中
10. 10_2-7 一步学会C轴钻孔设置
11. 11_3-1典型实例的车加工编程方法
12. 12_3-2定面-如何准确的外形加工
13. 13_3-3定轴动态和替换轴动态设置
14. 14_3-4端面加工超出行程如何操作和定面加工仅输出一个G54坐标
15. 15_3-5简单粗暴的铣加工孔调整大小的方法
16. 16_3-6车铣复合实例讲解1定轴加工应用技巧
17. 17_3-7车铣复合实例讲解2-C轴外形加工核心技巧
18. 18_3-8车铣复合实例讲解3-钻孔和路径转换设置技巧
19. 19_3-9车铣异形工件定面开粗设置方法
20. 20_3-10车铣异形工件定面精加工设置方法
21. 21_4-1多轴分层挖槽命令场景
22. 22_4-2多轴动态挖槽的命令场景
23. 23_4-3多轴高级旋转命令的使用
24. 24_4-4多轴高级旋转径向控制刀路方法
25. 25_4-5联动加工刀轴控制原理1
26. 26_4-6联动加工刀轴控制原理2
27. 27_4-7多轴曲线的用法
28. 28_4-8多轴曲线加工油槽
29. 29_4-9多轴沿面加工设置方法1
30. 30_4-10多轴沿面加工设置方法2
31. 31_4-11多轴旋转设置方法
32. 32_4-12三角网格旋转功能的使用
33. 33_4-13多轴侧刃铣削的设置方法
34. 34_4-14多轴沿边参数设置
35. 35_4-15沿边和侧铣的使用
36. 36_4-16通道命令从点刀轴控制方法
37. 37_4-17通道命令曲线刀轴控制方法
38. 38_4-18多轴沿曲线加工设置方法
39. 39_4-19高级渐变原理
40. 40_4-20高级渐变使用
41. 41_4-21多轴平行使用
42. 42_4-22多轴多曲面的使用方法
43. 43_5-1断臂女神开粗
44. 44_5-2断臂女神精加工
45. 45_5-3大力神杯开粗
46. 46_5-4大力神杯精加工
47. 47_5-5盘龙柱加工
48. 学浪车铣复合素材
— 目录到底啦,共计 48 个文件 —

📺 实机操作画面预览

C轴联动 - 一步学会C轴钻孔设置 - 高清实录

📸 截图选自: 一步学会C轴钻孔设置

车铣复合对刀 - 典型实例的车加工编程方法 - 实机演示

📸 截图选自: 典型实例的车加工编程方法

曲面精加工 - 定面-如何准确的外形加工 - 参数设置图

📸 截图选自: 定面-如何准确的外形加工

斜插钻孔 - 定轴动态和替换轴动态设置 - 操作画面

📸 截图选自: 定轴动态和替换轴动态设置

C轴联动 - 端面加工超出行程如何操作和定面加工仅输出一个G54坐标 - 操作画面

📸 截图选自: 端面加工超出行程如何操作和定面加工仅输出一个G54坐标

车铣复合对刀 - 简单粗暴的铣加工孔调整大小的方法 - 高清实录

📸 截图选自: 简单粗暴的铣加工孔调整大小的方法

曲面精加工 - 车铣复合实例讲解1定轴加工应用技巧 - 实机演示

📸 截图选自: 车铣复合实例讲解1定轴加工应用技巧

斜插钻孔 - 车铣复合实例讲解2-C轴外形加工核心技巧 - 参数设置图

📸 截图选自: 车铣复合实例讲解2-C轴外形加工核心技巧

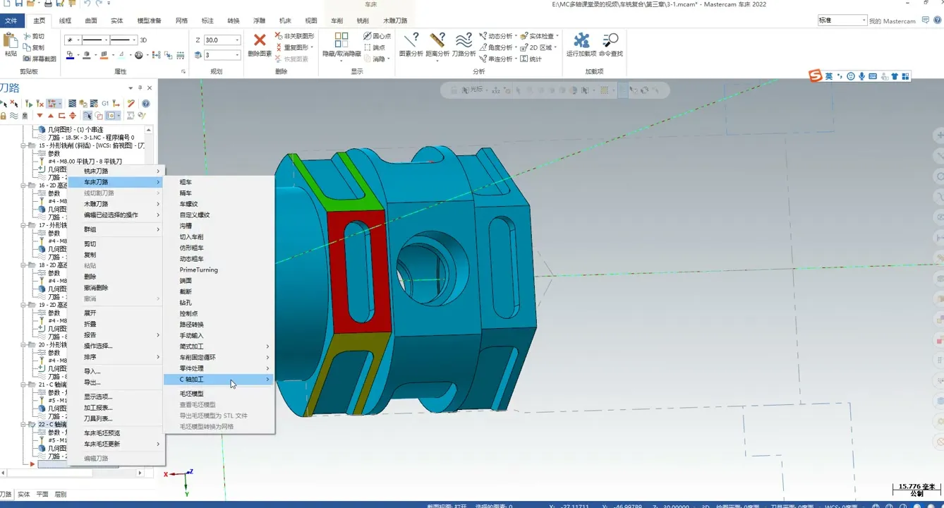
C轴联动 - 车铣复合实例讲解3-钻孔和路径转换设置技巧 - 刀路解析

📸 截图选自: 车铣复合实例讲解3-钻孔和路径转换设置技巧

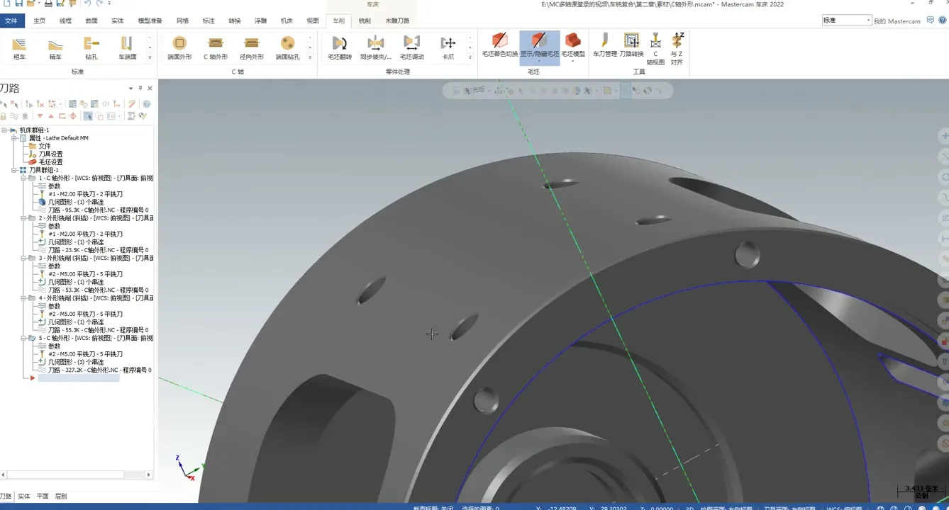
车铣复合对刀 - 车铣异形工件定面开粗设置方法 - 实机演示

📸 截图选自: 车铣异形工件定面开粗设置方法

🛠️ 核心干货提炼

C轴联动外形精加工秘籍

本套教程详尽拆解C轴径向与端面外形加工的设置流程与关键参数,手把手教你规避常见的刀路干涉和过切风险,确保复杂外形一次到位,精度拉满。

车铣复合高效对刀避错

针对各类车铣复合机型,教程提供了精准的对刀方法与实战技巧。学会这套对刀流程,能有效避免因对刀不准引起的加工偏差,大大提高首件合格率。

复杂曲面零件一次成型

从“断臂女神”到“大力神杯”、“盘龙柱”,教程带你实战演练复杂曲面零件的开粗与精加工策略。深入剖析刀路优化、吃刀量控制,让你拿捏高难度零件,加工效果堪比艺术品。

💡 学习者 FAQ 解答

Q1: Mastercam里C轴外形加工,刀路总是容易出问题,怎么才能保证安全高效?

A1: 关键在于精确理解Mastercam的C轴命令设置,尤其是“替换轴加工劣势”的解决办法。通过案例深入学习径向、端面外形的参数配置,并结合西莫科仿真软件进行预验证,提前发现并修正干涉点,这是车铣复合C轴精加工的必经之路。

Q2: 针对不同类型的车铣复合机床,对刀方法有没有通用的诀窍,避免频繁调试?

A2: 对刀的通用诀窍是掌握基准点选取逻辑和多轴补偿原理。教程会详细讲解各类车铣复合机床的对刀流程,包括工件坐标系建立、刀具长度补偿与半径补偿的设置,确保刀尖点与旋转中心精确吻合,大幅减少调试时间。

Q3: 加工像大力神杯这种复杂造型的零件,如何平衡开粗效率和精加工的表面质量?

A3: 平衡开粗效率和精加工质量,在于策略的选择。开粗时可以采用大吃刀量、高进给的暴力开粗,但要确保留足精加工余量并避免刀具应力集中。精加工则需选用合适的刀具路径(如等高线、清角等),结合小步距和合理进给,甚至多遍精修,才能保证最终的表面光洁度和尺寸精度。

温馨提醒

本站所有资源都是通过百度网盘下载,请自备百度网盘账号


© 版权声明
THE END
喜欢就支持一下吧
点赞6 分享
评论 抢沙发

请登录后发表评论

    暂无评论内容