🔥 实战痛点解析
很多搞Mastercam的朋友,在面对复杂曲面尤其是五轴加工时,对“统一刀路”的理解和应用往往流于表面。最常见的问题就是刀路混乱、过切频繁、效率低下。特别是在处理多变边界和渐变区域时,参数一调错,不是空刀跑圈就是把工件报废,根本原因在于对统一刀路的核心逻辑、高级参数以及五轴联动原理掌握不透彻,导致编程缺乏精细化控制。
📚 教程核心价值
硬核要点:本教程聚焦Mastercam 2022统一刀路在五轴精加工领域的深度应用。从加工边界与曲面边界的细微差异,到指定角度切削、高级参数的精调,再到填充孔与五轴联动的实战案例,手把手教会你如何驾驭复杂曲面,优化刀路路径,有效规避过切与干涉,实现高效稳定的加工工艺,助你晋升编程高手。
| 教程深度:高级实战 | 软件环境:Mastercam 2022 |
| 资源容量:0.83 GB | 适合人群:数控编程师、高级操机员、五轴加工技术员 |
| ⚠️ 排坑避雷:本教程基于 Mastercam 2022 录制,请确保电脑安装了同等或更高版本的软件,否则将无法打开练习图档! | |
📋 完整实录目录
📺 实机操作画面预览
🛠️ 核心干货提炼
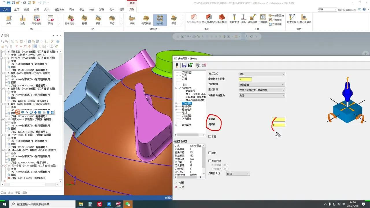
五轴统一刀路精细化编程
深入解析Mastercam统一刀路在复杂五轴工件上的应用,重点讲解如何通过精准参数控制刀轴轨迹,实现对曲面纹理的完美捕捉。有效避让干涉,确保复杂曲面加工的质量和效率,告别手搓刀路。
曲面边界与渐变切削深度解析
详尽剖析加工边界、曲面边界的平行与渐变模式,以及中心平行、渐变策略在不同几何形状下的应用。掌握这些技巧,能够精准控制刀具路径,有效解决异形曲面过切、留刀不均等老大难问题。
高级参数与孔填充策略优化
细致讲解统一刀路中计算类型、延伸网格边界、引导曲线等核心高级参数的设置逻辑与实际效果。同时,高效利用填充孔功能处理复杂几何图形中的孔洞特征,大幅提升编程效率和刀路稳定性。
💡 学习者 FAQ 解答
Q1: 统一刀路在五轴曲面精加工中,如何有效避免刀具干涉和过切?
A1: 统一刀路的关键在于合理设置“指定角度加工”与“延伸网格边界”,结合“计算类型”的精细化调整,对刀轴进行精确矢量控制。同时必须利用软件模拟进行干涉检查,确保复杂曲面的安全切削,防止报废。
Q2: Mastercam统一刀路的“加工边界”和“曲面边界”在实际应用中有何本质区别,如何选择?
A2: “加工边界”主要限制刀具中心或刀具接触点的XY投影范围,适用于二维或2.5维的边界控制;而“曲面边界”则直接定义刀具与模型曲面的三维接触区域,更适合复杂曲面精加工。选择时需根据零件几何形状和所需加工区域的精准度,灵活运用平行、渐变等模式,别搞混了。
Q3: 面对类似“轮毂”这类复杂曲面造型,统一刀路如何实现高效且高精度的编程?
A3: 针对轮毂这类曲面,需充分利用“添加曲线行”、“添加曲面行”的多种样式来引导刀路,结合“区域和排序”功能优化刀路路径,减少空刀。并通过“大小间隙”等参数精调切削策略,确保造型细节的完美呈现,同时优化排屑,提升效率。
温馨提醒
本站所有资源都是通过百度网盘下载,请自备百度网盘账号













暂无评论内容