🔥 实战痛点解析
新手刚接触Powermill进行模具编程时,最头疼的就是参数设置摸不着头脑,导致开粗效率低下、清角容易过切或者留有大量残料。尤其是在处理汽车模具这类复杂曲面和精密电极时,刀路优化、干涉避让、吃刀量的精准控制都是硬骨头。很多时候,教程只讲了皮毛,一到实战就“卡壳”,不知道如何将理论知识转化为实际的生产力,更别提高效、高精地完成工件。
📚 教程核心价值
硬核要点:本套Powermill教程深入解析从入门到精通的模具CNC数控编程全流程,重点聚焦高效开粗策略(如偏置模型、旋风铣)、模型残留区域清除技巧及等高精加工的深度应用。通过多个汽车模具与精密电极的实战案例,助你掌握复杂的曲面加工、多轴联动编程思维,并利用外挂实现电极自动化编程,全面提升模具加工效率与精度,直击工业级生产挑战。
| 教程深度:高级实战 |
软件环境:Powermill 2017 |
| 资源容量:14.08 GB |
适合人群:模具编程师、数控技师、CNC操机员 |
| ⚠️ 排坑避雷:本教程基于 Powermill 2017 录制,请确保电脑安装了同等或更高版本的软件,否则将无法打开练习图档! |
📋 完整实录目录
📋 完整教学大纲 (共 96 节)
温馨提示:框内可上下滑动查阅全部目录
| 01. 1.介绍PM发展历程和软件简单介绍_ok |
| 02. 2.PM软件安装及使版本的选择_ok |
| 03. 3,软件的界面介绍和图形的查看_ok |
| 04. 4.用户坐标系,层和组合的讲解_ok |
| 05. 5.加工前的默认参数设置_ok |
| 06. 6-1.偏置模型开粗之偏置全部_ok |
| 07. 6-2,偏置模型开粗_ok |
| 08. 6-3.讲平行开粗和旋风铣开粗_ok |
| 09. 7.模型残留区域清除(试看)N_ok |
| 10. 8.等高精加工策略N_ok |
| 11. 9.三维偏置精加工策略N_ok |
| 12. 10.陡峭和浅滩精加工策略N_ok |
| 13. 11.最佳等高精加工策略N_ok |
| 14. 12.参考线精加工讲解_ok |
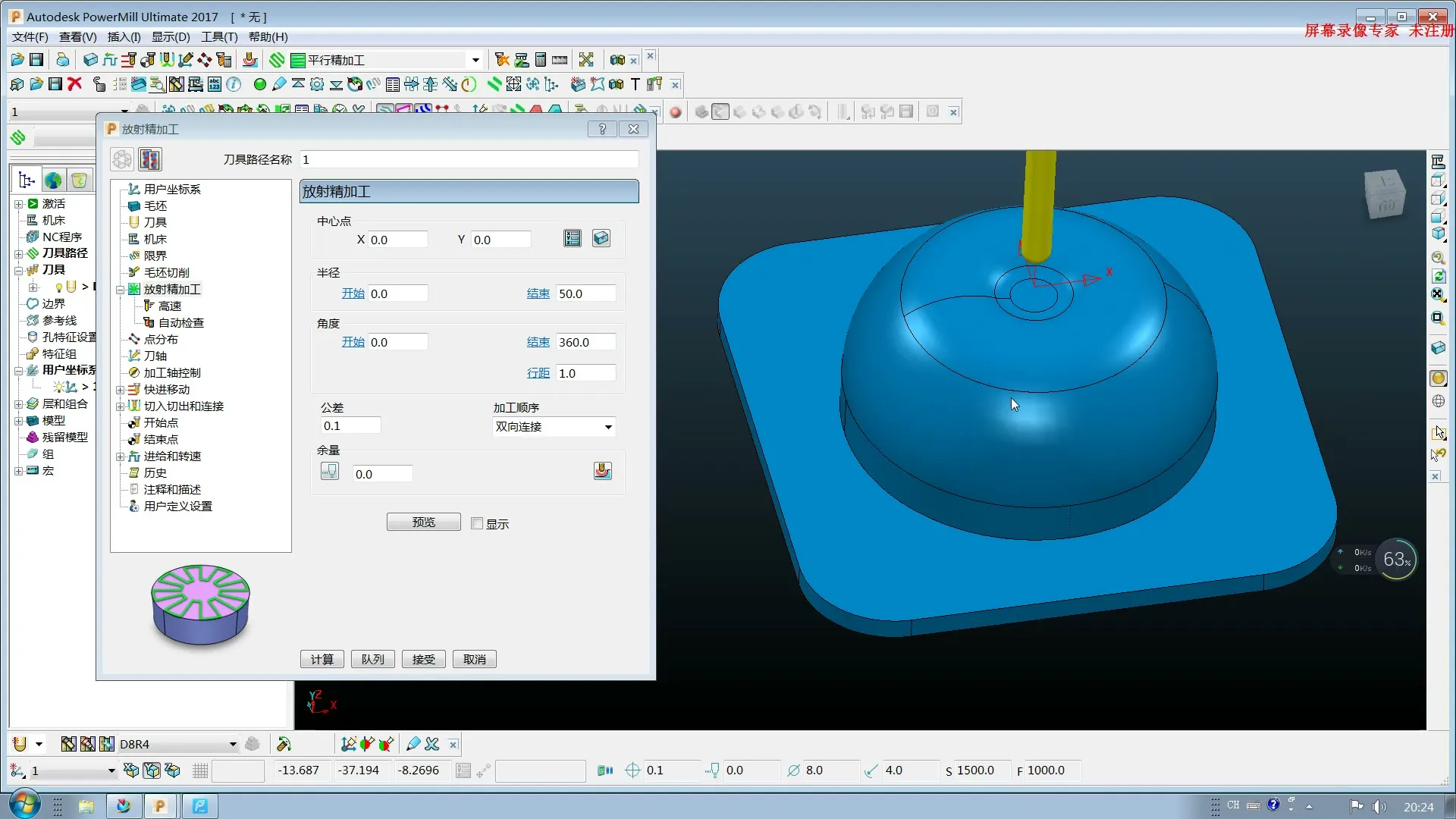
| 15. 13.放射性精加工讲解_ok |
| 16. 14.螺旋精加工讲解_ok |
| 17. 15.偏置平坦面精加工N_ok |
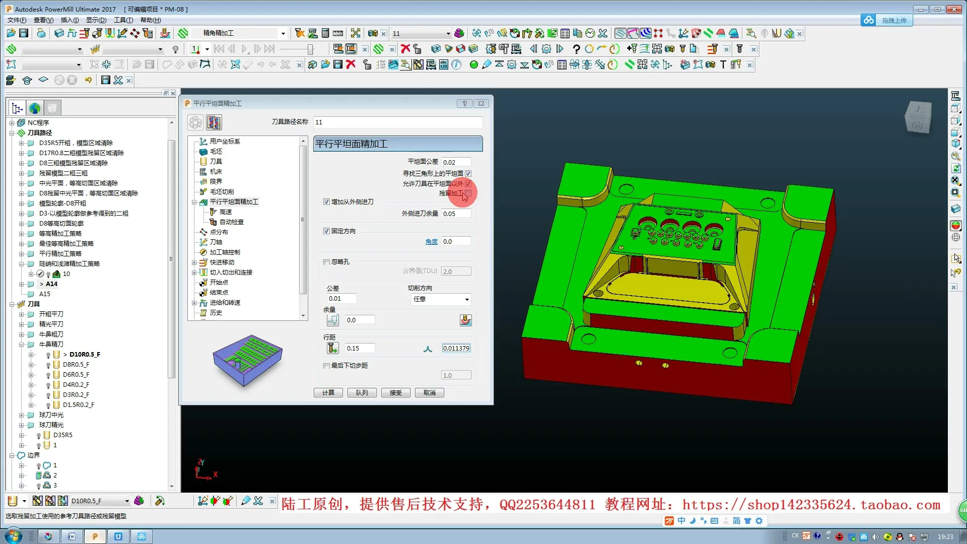
| 18. 16.平行平坦面精加工策略N_ok |
| 19. 17.平行精加工策略N_ok |
| 20. 18.轮廓精加工讲解_ok |
| 21. 19.曲面精加工讲解_ok |
| 22. 20.SWARF精加工策略N_ok |
| 23. 21.自动清角精加工策略N_ok |
| 24. 22.笔试清角精加工讲解_ok |
| 25. 23.筋加工功能讲解_ok |
| 26. 24.点孔,钻孔,螺旋铣孔讲解_ok |
| 27. 25.毛胚边界和残留边界的使用_ok |
| 28. 26.已选曲面边界的使用_ok |
| 29. 27.浅滩边界和轮廓边界讲解_ok |
| 30. 28.无碰撞边界,接触点和接触点转换边界讲解_ok |
| 31. 29.用户定义边界讲解_ok |
| 32. 30.等高切面区域清除N_ok |
| 33. 31.切入切出和连接讲解_ok |
| 34. 32.参数偏置精加工讲解_ok |
| 35. 33.加工模板的创建和应用,刀具和策略_ok |
| 36. 34.2D倒角加工_ok |
| 37. 35.2D面铣削_ok |
| 38. 36.2D曲线轮廓精加工_ok |
| 39. 37.2D曲线区域清除_ok |
| 40. 38.单次啄孔策略_ok |
| 41. 39.点分布详细介绍_ok |
| 42. 40.多笔清角精加工_ok |
| 43. 41.刚性攻丝_ok |
| 44. 42.各种各样的毛坯创建和应用_ok |
| 45. 43.流线加工_ok |
| 46. 44.螺纹铣削_ok |
| 47. 45.螺旋铣孔_ok |
| 48. 46.如何创建模版和宏_ok |
| 49. 47.深孔钻策略_ok |
| 50. 48.镗孔策略_ok |
| 51. 49.后处理设置_ok |
| 52. 50.模型轮廓_ok |
| 53. 51.等高切面轮廓策略_ok |
| 54. 52.刀具路径裁剪,移动开始点,重排刀具路径,查看Z高度_ok |
| 55. 53.三轴常用策略模板创建及参数设定、保存策略模板_ok |
| 56. 54.PM如何出网页程式单_ok |
| 57. 55.部件余量的应用_ok |
| 58. 56.如何区分长刀和短刀_ok |
| 59. 57.PM建坐标系_ok |
| 60. 58.曲线编辑器高级应用_ok |
| 61. 59.刀具模板高级应用_ok |
| 62. PM2017策略更新后图档 |
| 63. pm2017实战策略图档 |
| 64. 实战案例1前模框编程_ok |
| 65. 实战案例2汽车深型腔模具_ok |
| 66. 实战案例3-1汽车深型腔模具_ok |
| 67. 实战案例3-2_ok |
| 68. 实战案例4-1精密模具_ok |
| 69. 实战案例4-2_ok |
| 70. 实战案例5_ok |
| 71. 实战案例6_ok |
| 72. 实战案例7-1汽车配件_ok |
| 73. 实战案例7-2 |
| 74. 实战案例7-3_ok |
| 75. 实战案例8副驾驶小盖板饰条后模_ok |
| 76. 实战案例9汽车配件左右底板后模_ok |
| 77. 实战案例10_ok |
| 78. 实战案例11-1汽车配件_ok |
| 79. 实战案例11-2_ok |
| 80. 实战案例12_ok |
| 81. 实战案例13,汽车配件铰链底座后模,热处理前开粗讲解30分_ok |
| 82. 实战案例14,汽车配件铰链底座后模,热处理后程式讲解_ok |
| 83. 实战案例15-1汽车出风口后模,1小时39分_ok |
| 84. 实战案例15-2,36分_ok |
| 85. 实战案例16-1汽车模具_ok |
| 86. 实战案例16-2_ok |
| 87. 实战案例17-1汽车内饰件面框后模,补面_ok |
| 88. 实战案例17-2补面_ok |
| 89. 实战案例17-3编程_ok |
| 90. 实战案例17-4编程_ok |
| 91. 实战案例17-5编程_ok |
| 92. 实战案例18-1精密模具,反面加工17分_ok |
| 93. 实战案例18-2正面加工1小时23分_ok |
| 94. 实战案例19-1精密模具59分_ok |
| 95. 实战案例19-2,51分_ok |
| 96. 实战案例20.用机明外挂编电极57分_ok |
— 目录到底啦,共计 96 个文件 —
📺 实机操作画面预览

📸 截图选自: 介绍PM发展历程和软件简单介绍_ok

📸 截图选自: 陡峭和浅滩精加工策略N_ok

📸 截图选自: 最佳等高精加工策略N_ok

📸 截图选自: 参考线精加工讲解_ok

📸 截图选自: 放射性精加工讲解_ok

📸 截图选自: 螺旋精加工讲解_ok

📸 截图选自: 偏置平坦面精加工N_ok

📸 截图选自: 平行平坦面精加工策略N_ok

📸 截图选自: 平行精加工策略N_ok

📸 截图选自: 轮廓精加工讲解_ok
🛠️ 核心干货提炼
高效粗加工策略与避让
在模具开粗环节,教程细致讲解了偏置模型、平行开粗和旋风铣等多种策略。合理选择并参数化这些策略,能显著提高材料去除效率,同时通过干涉避让功能,有效规避撞刀风险,为后续精加工打下坚实基础。
精密模具加工精修与残料清除
针对模具型腔的精加工,教程重点剖析了等高精加工的路径优化,以及模型残留区域清除的应用。这对于消除刀具R角残留、确保清角到位至关重要,是提升模具表面精度和加工质量的硬核手段。
电极智能编程与外挂应用
电极加工是模具制造的另一大挑战。本教程引入了机明外挂辅助编程,展示了如何高效地识别电极特征、自动化生成火花位刀路,极大简化了传统手动编程的复杂性,确保电极加工的精度与效率。
💡 学习者 FAQ 解答
Q1: 如何在Powermill中有效避免模具清角时的过切和残料?
A1: 针对复杂型腔的清角,Powermill的“模型残留区域清除”策略是关键。通过精细定义残料范围,结合刀具路径优化,能规避过切,确保清角到位,提升模具型腔精度。
Q2: 面对汽车模这类大型精密模具,如何优化开粗刀路提升加工效率?
A2: 汽车模开粗要结合材料硬度和机床性能,灵活运用偏置模型开粗、平行开粗和旋风铣等策略。关键在于合理设置吃刀量、切削参数,并利用高速切削技术,减少空刀,实现高效排屑,大幅缩短加工周期。
Q3: Powermill编程中,电极加工的难点和外挂的优势体现在哪里?
A3: 电极加工对精度和细节要求极高,尤其是火花位控制。手动编程耗时且易出错,而机明外挂这类工具能自动化识别电极特征,快速生成高效刀路,并能管理放电间隙,显著提升编程效率和加工可靠性。
温馨提醒
本站所有资源都是通过百度网盘下载,请自备百度网盘账号
暂无评论内容