🔥 实战痛点解析
新手在处理像边框这类复杂结构件时,常在刀路规划上遇到难题,尤其是在吸盘夹持下,如何保证吃刀稳定性与避免工件变形,更是对编程经验的严峻考验。去应力工艺的缺失或不当,往往导致加工后的零件精度漂移,甚至报废。如何将理论知识转化为实际可行的生产工艺,确保一次性合格,是无数编程员面临的真实痛点。
📚 教程核心价值
硬核要点:本教程以UG12.0为平台,深入剖析了CK58系列零件的边框、吸盘加工及去应力工艺。从毛坯定位、刀具路径优化到残余应力控制,全程聚焦工厂实战痛点,教会你如何规避加工变形、提升表面质量。尤其针对吸盘夹持下的薄壁件或易变性材料,提供了行之有效的防形变编程策略,确保高效稳定地完成高精度零件加工。
| 教程深度:高级实战 | 软件环境:UG 12.0 |
| 资源容量:3.16 GB | 适合人群:模具编程师、数控编程员、高级操作工 |
| ⚠️ 排坑避雷:本教程基于 UG 12.0 录制,请确保电脑安装了同等或更高版本的软件,否则将无法打开练习图档! | |
📋 完整实录目录
| 1. 编程二 |
| 2. 编程三 |
| 3. 编程一 |
| 4. 第二节 |
| 5. 第二节 |
| 6. 第三节 |
| 7. 第三节 |
| 8. 第一节 |
| 9. 第一节 |
📺 实机操作画面预览
🛠️ 核心干货提炼
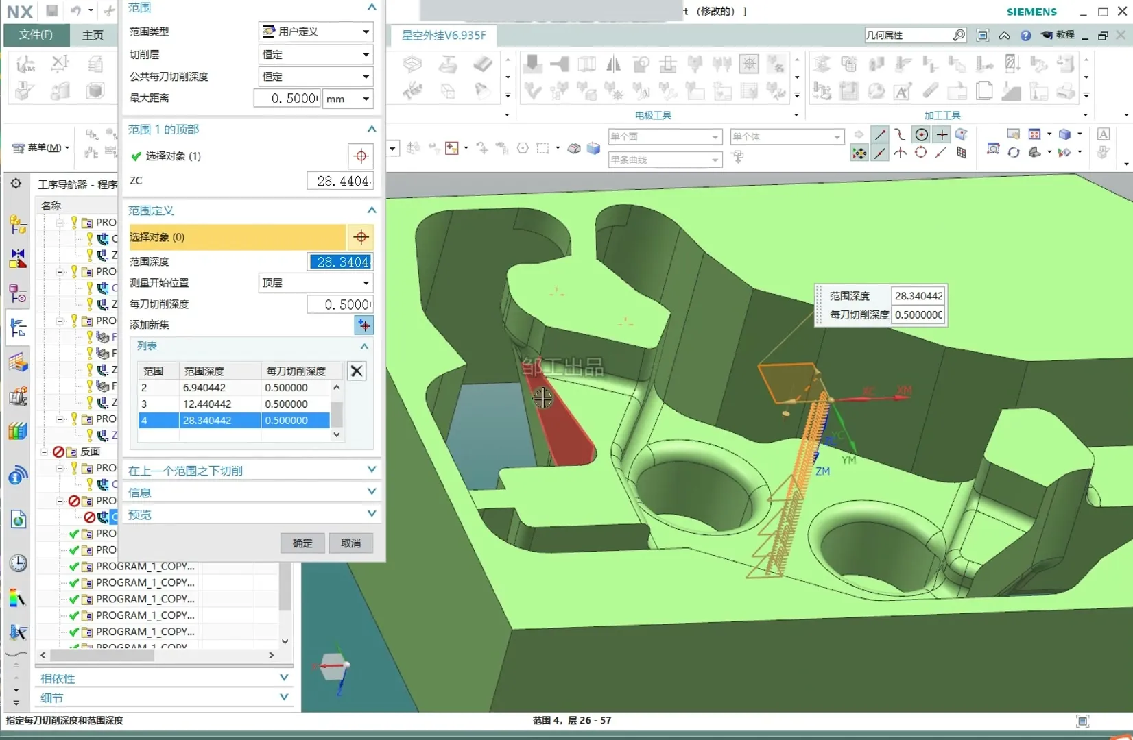
UG复杂边框精密加工策略
详细讲解UG12.0中针对不规则边框轮廓的多轴联动刀路生成,重点在于干涉避让与平稳进退刀,确保切削路径的光顺性和加工效率。
真空吸盘高效夹持编程实战
揭示真空吸盘在数控加工中的应用技巧,从吸力评估到工件定位与零点设定,教授如何通过编程手段提升薄壁件或易变形件的夹持刚性。
材料去应力优化切削工艺
深入分析加工残余应力的成因与影响,通过分层切削、对称加工及合理吃刀量控制等编程工艺,有效释放内应力,减少工件变形。
💡 学习者 FAQ 解答
Q1: 面对复杂的边框曲面,如何确保刀路不产生过切或欠切?
A1: 关键在于精确的曲面驱动刀路配合检查体的设定,并结合局部补刀处理残料。要精细调整切削步距与抬刀安全距离,避免刀具干涉。
Q2: 在使用真空吸盘夹持工件时,如何避免加工过程中出现抖动或位移?
A2: 除了确保吸力充足,还需要在编程时合理规划切削方向与切削力,避免单边受力过大。可以尝试分段粗加工或调整进给速度来控制切削振动。
Q3: 如何在UG编程中有效利用去应力工艺,防止加工后工件变形?
A3: 在粗加工阶段,采用多层或多次进刀,均匀释放材料应力。精加工前,可考虑进行预去应力处理,并在精加工刀路中避免热量集中,采用对称切削来平衡内应力。
温馨提醒
本站所有资源都是通过百度网盘下载,请自备百度网盘账号












暂无评论内容